Il gruppo che ha lavorato sul QB?-Data Space è formato dalle referenti scientifiche del progetto Quale Barocco?, Maria Beatrice Failla e Serena Quagliaroli per l’Università degli Studi di Torino, dal team della Fondazione 1563: Elisabetta Ballaira, Francesca Bocasso, Alice Tagliapietra (fino al 2023), e da Regesta S.r.l.: Giovanni Bruno, Fabiana Guernaccini, Simone Pasquini. Per la schedatura delle risorse: Alice Cresta; Francesca Ghio; Enrica Marongiu; Ilaria Serati; Marta Tasinato.
QB?-Data Space è lo spazio dati costruito secondo il paradigma dei Linked Open Data (LOD) e sviluppato per raccogliere, conservare, gestire, organizzare e condividere i dati derivanti dalla ricerca condotta nell’ambito del progetto Quale Barocco? Fortuna del Barocco nelle collezioni e negli allestimenti dei musei europei e americani nel corso del Novecento.
Il progetto di ricerca Quale Barocco? Fortuna del Barocco nelle collezioni e negli allestimenti dei musei europei e americani nel corso del Novecento è stato concepito in forma reticolare e ha previsto la dimensione digitale come parte integrante della progettazione, con l’obiettivo di avviare un percorso di sperimentazioni per un archivio non solo di dati ma soprattutto di relazioni, nella convinzione che una delle direzioni più innovative e necessarie nell’ambito delle digital humanities sia quella di creare degli strumenti di correlazione tra processi di digitalizzazione già avviati e di prevenirne l’obsolescenza prima ancora che popolarne di nuovi. L’idea di partenza è stata quella di lavorare non su di una fotografia statica che raccontasse i percorsi di provenance dei singoli manufatti ma su di un time-lapse del Barocco per monitorare, su di una frequenza di fotogrammi concordata, gli spostamenti delle opere e degli occhi dei loro fruitori, le trasformazioni delle sale delle mostre e dei musei e le modalità di restauro, le tecniche fotografiche e la pratica editoriale, le oscillazioni del gusto e i confronti instaurati sulle pagine delle riviste.
Questa la ratio dell’architettura dell’ontologia in Linked Open Data che punta ad una geografia dei passaggi di proprietà e degli spostamenti collezionistici, ma soprattutto si presenta innovativa per quanto riguarda l’idea di considerare le mostre e gli ordinamenti museali non soltanto come un insieme di occorrenze che compongono la successione in un determinato catalogo, quanto piuttosto come degli organismi composti da cellule pulsanti, da considerare in quanto termini di una relazione che si instaura, chiodo a chiodo, sulle pareti degli spazi museali, concepite come insiemi da storicizzare essi stessi. Una delle novità più significative è dunque quella di considerare tutti gli elementi che compongono l’ontologia anche in una sequenza che li collocasse in diversi punti sulla linea del tempo.
QB?-Data Space è dedicato ad uno specifico segmento del progetto Quale Barocco?, incentrato sulla Mostra della pittura italiana del Seicento e del Settecento (Firenze, Palazzo Pitti, 1922), vero e proprio innesco di una nuova stagione di studi sul Barocco e di rivalutazione critica, anche al di fuori dei confini nazionali.
La strutturazione dello spazio dati è partita dal concetto base e qualificante per i fini della ricerca di descrizione dell’opera nel tempo, cioè la registrazione di come le opere esposte nella Mostra della pittura italiana del Seicento e del Settecento abbiano attraversato mostre, musei, collezioni, bibliografia, mercato modificandosi nella fortuna critica, attribuzioni, proprietà, autenticità. Si è così definito un sistema – un grafo – di concetti (entità) interconnessi e dipendenti, mappati con classi e proprietà afferenti alle ontologie di settore o modellate ad hoc quando non già esistenti. A questa struttura ontologica si riconducono le risorse, cioè i dati derivati dalla ricerca primaria, organizzate in relazioni semantiche generando così una struttura aperta che si espande dall’opera d’arte – il punto di partenza del progetto – alla ricomposizione di esposizioni temporanee, di collezioni private e museali, alla fortuna critica letta attraverso le mostre, la letteratura scientifica, i passaggi di proprietà, tutti nodi concettuali che diventano a loro volta porte di accesso per esplorare le risorse.
Il QB?-Data Space è interrogabile tramite il catalogo dei dataset e le query SPARQL di esempio, disponibili qui: https://dati.qualebarocco.it/lod/
I dati sono interrogabili tramite SPARQL endpoint disponibile qui: https://dati.qualebarocco.it/sparql
Nel contesto della scienza aperta e della valorizzazione dei dati come output primario della ricerca, i Linked Open Data (LOD) rappresentano uno strumento fondamentale per garantire accesso, riuso, condivisione e interoperabilità dei dati scientifici. Le principali motivazioni per adottare tale approccio includono:
- Accessibilità: la pubblicazione in formato LOD, basata su standard del web semantico (es. RDF, URI), rende i dati permanentemente accessibili, identificabili e consultabili sia da utenti umani sia da macchine. Ciò favorisce la trasparenza e la disseminazione dei risultati.
- Riuso: i dati strutturati e aperti facilitano il riutilizzo in nuovi contesti di ricerca, promuovendo la replicabilità e l’arricchimento delle analisi. L’allineamento con ontologie e vocabolari condivisi ne aumenta il potenziale di integrazione.
- Condivisione: i LOD permettono la creazione di connessioni semantiche tra risorse eterogenee, promuovendo reti di conoscenza interconnesse. Questo approccio stimola la collaborazione interdisciplinare e la costruzione di nuove conoscenze a partire da dati esistenti.
- Interoperabilità: la semantica esplicita dei LOD consente l’interoperabilità sintattica e semantica tra dataset e sistemi informativi. Ciò abilita processi automatici di inferenza, ragionamento e analisi avanzata, in linea con le esigenze di ricerca multidisciplinare e data-driven.
L’adozione dei Linked Open Data offre quindi un quadro metodologico e tecnico avanzato per valorizzare i dati della ricerca, contribuendo alla costruzione di un ecosistema scientifico più aperto, connesso e sostenibile.
Per la rappresentazione dei dati del progetto, sono state analizzate e selezionate le ontologie di seguito riportate:
- ArCo – Architettura della Conoscenza
Suite di ontologie del Ministero della Cultura per descrivere, collegare e pubblicare i beni culturali italiani.
🔗 ArCo Ontologie - CIS – Ontologia dei Luoghi della Cultura e degli Eventi
Modello semantico per descrivere istituti culturali (musei, biblioteche, archivi) ed eventi culturali.
🔗 CIS Ontologia - CLV – Ontologia degli Indirizzi e dei Luoghi
Ontologia per la rappresentazione di localizzazioni geografiche, indirizzi e coordinate, conforme a standard italiani e internazionali.
🔗 CLV Ontologia - CPV – Core Person Vocabulary
Modello per descrivere persone fisiche in modo interoperabile, utile per biografie, ruoli e relazioni.
🔗 CPV Ontologia - L0 – Ontologia fondazionale (livello 0)
Ontologia di base della rete OntoPiA, fornisce i concetti astratti fondamentali per costruire modelli più specifici.
🔗 L0 Ontologia - DCMI – Dublin Core Metadata Initiative
Standard internazionale per la descrizione delle risorse digitali, ampiamente usato per interoperabilità e metadatazione.
🔗 DCMI Terms - GeoNames Ontology
Ontologia per rappresentare entità geografiche (città, regioni, paesi) con dati geospaziali e collegamenti a coordinate.
🔗 GeoNames Ontology - BiRO – Bibliographic Reference Ontology
Modello per rappresentare riferimenti bibliografici, citazioni e fonti all’interno di contesti accademici e culturali.
🔗 BiRO Ontology
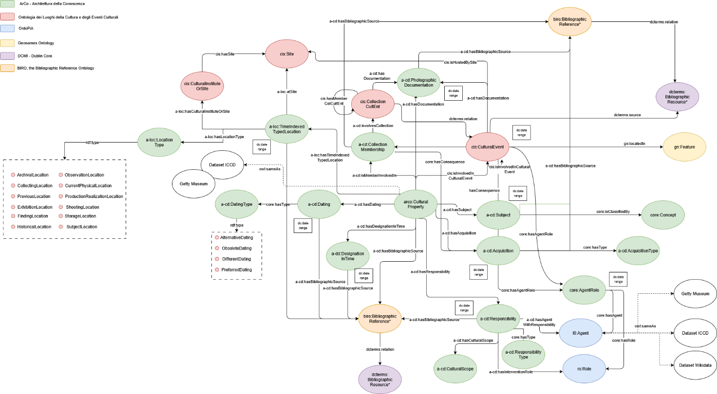
Il bene culturale è rappresentato attraverso le classi arco:CulturaProperty, arco:HistoricOrArtisticProperty e arco:MovableCulturalProperty ed è collegato alle seguenti classi:
- a-cd:Subject: descrive il soggetto dell’opera (es. Natura morta, Annunciazione).
- a-cd:Responisibility: descrive le informazioni relative alla responsabilità di un agente nei confronti di una bene, ad esempio l’autore dell’opera. Il pattern permette poi di collegare la responsabilità all’agente (l0:Agent) tramite la object property a-cd:hasAgentWithResponsibility e al ruolo ricoperto dall’agente (ro:Role) tramite la object property a-cd:hasInterventionRole.
- a-cd:Dating: descrive le informazioni relative alla datazione di un bene, con la possibilità di modellare il criterio interpretativo che legittima l’informazione e di specificare la tipologia di datazione (AlternativeDating, ObsoleteDating, DifferentDating, PreferredDating).
- a-loc:TimeIndexedTypedLocation: descrive le informazioni relative alle possibili tipologie di localizzazione del bene culturale. a-loc:TimeIndexedTypedLocation è collegata infatti a a-loc:LocationType perché questo design pattern permette di specificare se si sta descrivendo la localizzazione fisica attuale del bene (CurrentPhysicalLocation). La localizzazione viene poi collegata ai contenitori fisici e giuridici che individuano il luogo in cui il bene è effettivamente conservato.
- a-dd:DesignationInTime: descrive le informazioni sulla denominazione del bene nel tempo: un bene infatti può subire un cambiamento di denominazione sulla base di studi e aggiornamenti
- a-cd:Acquisition: descrive le informazioni sui passaggi di acquisizione, sulla tipologia di acquisizione (a-cd:AcquisitionType, es. “donazione”, “acquisto”, “eredità”), sul luogo di acquisizione e sugli agenti coinvolti, specificando poi il ruolo ricoperto nell’acquisizione. Il pattern utilizzato prevede:
- a-cd:Acquisition à core:hasAgentRole à core:AgentRole
- core:AgentRole à core:hasAgent à l0:Agent
- core:AgentRole à core:hasRole à ro:Role
- cis:CulturalEvent: descrive l’esposizione delle opere in un evento culturale
- a-cd:CollectionMembership: descrive l’appartenenza dell’opera a una collezione o l’esposizione in una mostra, consentendo poi di specificare, attraverso la object property a-cd:involvesCollection e la classe cis:CollectionCulEnt, l’esposizione in un ambiente specifico della mostra. Nel progetto la descrizione si è spinta sino alla sala, ma il modello permette una descrizione ancora più minuziosa, arrivando a poter raggruppare le opere anche per parete.
- biro:BibliographicReference: permette di attribuire a ogni porzione di informazione la fonte dell’attribuzione su cui gli statements inseriti sono basati. La citazione bibliografica, corredata da pagine e altri riferimenti utili, viene poi collegata alla risorsa bibliografica (dcterms:BibliographicResource) da cui è estratta.

Luca Carlevaris, La Piazzetta e la Riva degli Schiavoni con la partenza del Bucintoro, 1710. Los Angeles, J. Paul Getty Museum (https://dati.qualebarocco.it/lod/resource/CulturalProperty/BAROQUE-CP-001-000015.html per navigare la risorsa)

Un’opera di Luca Carlevarijs oggi conservata al J. Paul Getty Museum di Los Angeles.
Il frammento RDF/XML di seguito riportato descrive l’opera in modo formale e interoperabile, fornendo informazioni relative alla tipologia di bene culturale, al soggetto rappresentato, alle informazioni sulla storia delle acquisizioni, agli eventi culturali in cui è stata esposta, alla responsabilità autoriale, fino al collegamento con altre fonti presenti in rete.
< arco:CulturalProperty rdf:about="CulturalProperty/BAROQUE-CP-001-000015"> < rdf:type rdf:resource="https://w3id.org/arco/ontology/arco/MovableCulturalProperty"/> < rdf:type rdf:resource="https://w3id.org/arco/ontology/arco/HistoricOrArtisticProperty"/> < rdfs:label>Carlevaris Luca, La Piazzetta e la Riva degli Schiavoni con la partenza del Bucintoro, 1710, J. Paul Getty Museum, Los Angels < dc:type>dipinto < a-cd:hasAcquisition rdf:resource="Acquisition/BAROQUE-AQ-001-000005"/> < a-cd:hasAcquisition rdf:resource="Acquisition/BAROQUE-AQ-001-000006"/> < a-cd:hasAcquisition rdf:resource="Acquisition/BAROQUE-AQ-001-000007"/> < a-cd:hasAcquisition rdf:resource="Acquisition/BAROQUE-AQ-001-000008"/> < a-cd:hasAcquisition rdf:resource="Acquisition/BAROQUE-AQ-001-000009"/> < a-cd:hasAcquisition rdf:resource="Acquisition/BAROQUE-AQ-001-000010"/> < dcterms:source rdf:resource="https://www.getty.edu/art/collection/object/103RKB#full-artwork-details"/> < a-cd:hasSubject rdf:resource="Subject/BAROQUE-S-001-000228"/> < a-loc:hasTimeIndexedTypedLocation rdf:resource="TimeIndexedTypedLocation/BAROQUE-LOC-001-000001"/> < cis:isInvolvedInCulturalEvent rdf:resource="CulturalEvent/BAROQUE-CE-001-000003"/> < cis:isInvolvedInCulturalEvent rdf:resource="CulturalEvent/BAROQUE-CE-001-000031"/> < cis:isInvolvedInCulturalEvent rdf:resource="CulturalEvent/BAROQUE-CE-001-000099"/> < cis:isInvolvedInCulturalEvent rdf:resource="CulturalEvent/BAROQUE-CE-001-000100"/> < cis:isInvolvedInCulturalEvent rdf:resource="CulturalEvent/BAROQUE-CE-001-000101"/> < cis:isInvolvedInCulturalEvent rdf:resource="CulturalEvent/BAROQUE-CE-001-000102"/> < a-cd:isMemberInvolvedIn rdf:resource="CollectionMembership/BAROQUE-MEM-001-000053"/> < a-cd:hasResponsibility rdf:resource="Responsibility/BAROQUE-RS-001-000011"/> < owl:sameAs rdf:resource="https://data.getty.edu/museum/collection/object/411d1d3b-f68f-47b3-bd3a-da25648552e4"/> < rdfs:seeAlso rdf:resource="https://media.getty.edu/iiif/manifest/e511d42d-90b8-4c29-a1c1-9a04c69a5f0a"/> < rdfs:seeAlso rdf:resource="https://www.getty.edu/art/collection/object/103RKB#full-artwork-details"/> < foaf:depiction rdf:resource="https://media-f1563.xdams.org/iiif/2/iiif-collection-rdfPhotoDocumentation;2023;06;05;jyV9W6oLDR.jpg/full/full/0/default.jpg"/>
In particolare, la modellazione restituisce informazioni relative alla localizzazione fisica attuale dell’opera (Paul Getty Museum di Los Angeles) e all’attribuzione di responsabilità, che individua Luca Carlevaris nel ruolo di pittore.
< a-loc:TimeIndexedTypedLocation rdf:about="TimeIndexedTypedLocation/BAROQUE-LOC-001-000001"> < rdfs:label>Localizzazione 1 del bene: BAROQUE-CP-001-000015< /rdfs:label> < skos:altLabel>J. Paul Getty Museum, Los Angeles < core:specifications>Getty Center, Museum South Pavilion, Gallery S205< /core:specifications> < a-loc:hasCulturalInstituteOrSite rdf:resource="Agent/BAROQUE-AG-001-000013"/> < a-loc:hasLocationType rdf:resource="https://w3id.org/arco/ontology/location/CurrentPhysicalLocation"/> < schema:date>1986< /schema:date> < dc:date>19860101-19861231< /dc:date> < /a-loc:TimeIndexedTypedLocation>
< l0:Agent rdf:about=”Agent/BAROQUE-AG-001-000013″>
< rdf:type rdf:resource=”https://w3id.org/italia/onto/CPV/Organization”/>
< rdf:type rdf:resource=”http://dati.beniculturali.it/cis/CulturalInstituteOrSite”/>
< cpv:familyName>J. Paul Getty Museum< /cpv:familyName>
< rdfs:label>J. Paul Getty Museum< /rdfs:label>
< /l0:Agent>
< a-cd:Responsibility rdf:about=”Responsibility/BAROQUE-RS-001-000011″>
< rdfs:label>Responsabilità 1 per il bene: BAROQUE-CP-001-000015< /rdfs:label>
< skos:altLabel>Luca Carlevaris – responsabilità principale< /skos:altLabel>
< a-cd:hasAgentWithResponsibility rdf:resource=”Agent/BAROQUE-AG-001-000007″/>
< a-cd:hasInterventionRole rdf:resource=”Role/BAROQUE-R-001-000002″/>
< a-cd:alternativeOrOutdateResponsibility>false< /a-cd:alternativeOrOutdateResponsibility>
< a-cd:mainResponsibility>true< /a-cd:mainResponsibility>
< /a-cd:Responsibility>
< l0:Agent rdf:about=”Agent/BAROQUE-AG-001-000007″>
< rdf:type rdf:resource=”https://w3id.org/italia/onto/CPV/Person”/>
< cpv:givenName>Luca< /cpv:givenName>
< cpv:familyName>Carlevaris< /cpv:familyName>
< rdfs:label>Carlevaris, Luca< /rdfs:label>
< owl:sameAs rdf:resource=”https://w3id.org/arco/resource/Agent/f2408f4354202d1360191963ccb2cffe”/>
< /l0:Agent>
< ro:Role rdf:about=”Role/BAROQUE-R-001-000002″>
< rdfs:label>pittore
< /ro:Role>
Il grafo esplicita visivamente il frammento RDF/XML interpretato dalla macchina:

Tramite il passaggio di acquisizioni, è possibile ripercorrere la storia dell’opera fino al suo arrivo alla già citata localizzazione attuale:
- Barone Michele Lazzaroni, Parigi dal 1922 al 1934
- Barone Edgardo Lazzaroni, Roma, ereditato nel 1934 sino al 1940
- Baronessa Maddalena Lazzaroni, Parigi, ereditato nel 1940 sino al 1967
- Gina Lollobrigida, Roma, da data imprecisata sino al 1986
- Thomas Agnew & Sons, Ltd, Londra, nel 1986 acquista e poi vende al Getty Museum
- Paul Getty Museum, Los Angeles, acquistato nel 1986

Di cui si riporta un breve estratto esemplificativo RDF/XML:
< a-cd:Acquisition rdf:about="Acquisition/BAROQUE-AQ-001-000009"> < rdfs:label>Acquisizione 5 del bene: BAROQUE-CP-001-000015< /rdfs:label> < skos:altLabel>Thomas Agnew & Sons, Ltd, Londra, nel 1986< /skos:altLabel> < core:hasType rdf:resource="AcquisitionType/BAROQUE-AQT-001-000003"/> < dcterms:source rdf:resource="https://www.getty.edu/art/collection/object/103RKB?tab=provenance#full-artwork-details"/> < core:hasAgentRole rdf:resource="AgentRole/BAROQUE-AGR-001-000010"/> < core:hasAgentRole rdf:resource="AgentRole/BAROQUE-AGR-001-000011"/> < clv:hasSpatialCoverage rdf:resource="Feature/BAROQUE-PLACE-001-000005"/> < schema:date>1986 - 1986< /schema:date> 19860101-19861231< /dc:date> < /a-cd:Acquisition>
< core:AgentRole rdf:about=”AgentRole/BAROQUE-AGR-001-000010″>
< rdfs:label>Lollobrigida, Gina – cedente
< core:hasAgent rdf:resource=”Agent/BAROQUE-AG-001-000011″/>
< core:hasRole rdf:resource=”Role/BAROQUE-R-001-000004″/>
< /core:AgentRole>
< core:AgentRole rdf:about=”AgentRole/BAROQUE-AGR-001-000011″>
< rdfs:label>Thomas Agnew & Sons – destinatario< /rdfs:label>
< core:hasAgent rdf:resource=”Agent/BAROQUE-AG-001-000012″/>
< core:hasRole rdf:resource=”Role/BAROQUE-R-001-000005″/>
< /core:AgentRole>
< rdf:type rdf:resource=”https://w3id.org/italia/onto/CPV/Person”/>
< cpv:givenName>Gina< /cpv:givenName>
< cpv:familyName>Lollobrigida< /cpv:familyName>
< a-cd:agentDate>04.07.1927 – 16.01.2023< /a-cd:agentDate>
< dc:date>19270704-20230116< /dc:date>
< rdfs:label>Lollobrigida, Gina (04.07.1927 – 16.01.2023)< /rdfs:label>
< /l0:Agent>
< l0:Agent rdf:about=”Agent/BAROQUE-AG-001-000012″>
< rdf:type rdf:resource=”https://w3id.org/italia/onto/CPV/Organization”/>
< cpv:familyName>Thomas Agnew & Sons< /cpv:familyName>
< rdfs:label>Thomas Agnew & Sons< /rdfs:label>
< /l0:Agent>
La modellazione dei dati ha permesso inoltre di restituire la disposizione fisica delle opere durante la mostra del 1922 (ma il modello permette ovviamente di farlo per qualsiasi mostra), consentendo una possibile analisi delle scelte espositive.
Il grafo mostra le opere esposte nella Sala 10:

Ecco alcune query Sparql di esempio per esplorare QB?-Data Space.
Da https://dati.qualebarocco.it/sparql
- Per individuare le mostre presenti nel QB?-Data Space:select distinct * where {?exhibition a <https://w3id.org/arco/ontology/cultural-event/Exhibition>; rdfs:label ?nomeEsposizione.
OPTIONAL {?exhibition <https://schema.org/date> ?data}}
- Per individuare le opere esposte nella Mostra della Pittura italiana, Firenze, 1922select distinct * where {?opera a <https://w3id.org/arco/ontology/arco/CulturalProperty>; rdfs:label ?nomeOpera; <http://dati.beniculturali.it/cis/isInvolvedInCulturalEvent> ?exhibition. ?exhibition a <https://w3id.org/arco/ontology/cultural-event/Exhibition>; rdfs:label ?nomeEsposizione.FILTER (?nomeEsposizione = ‘Mostra della pittura italiana del Seicento e del Settecento. Firenze, 20.04.1922 – 06.11.1922’)
OPTIONAL {?exhibition <https://schema.org/date> ?data}}
- Per individuare le opere suddivise per sala nella Mostra della Pittura italiana, Firenze, 1922select distinct ?uriSala ?nomeAllestimentoMostra ?sala ?nomeOpera ?opera where {?allestimento a <http://dati.beniculturali.it/cis/CollectionCulEnt>; rdfs:label ?nomeAllestimentoMostra; ^<http://dati.beniculturali.it/cis/hasMemberColCulEnt> ?uriSala.filter regex(str(?allestimento),’CollectionCulEnt/BAROQUE-COLL-001-000020′)
?uriSala rdfs:label ?sala.
?uriSala ^<https://w3id.org/arco/ontology/context-description/involvesCollection> ?mem.
?mem ^<https://w3id.org/arco/ontology/context-description/isMemberInvolvedIn> ?opera.
?opera rdfs:label ?nomeOpera} order by ?sala
- Per rintracciare la storia delle acquisizioni delle opere esposte nella Mostra della Pittura italiana, Firenze, 1922select distinct ?opera ?nomeOpera ?acq ?labelacq ?acquisizione ?tipoAcquisizione where {?opera a <https://w3id.org/arco/ontology/arco/CulturalProperty>; rdfs:label ?nomeOpera; <https://w3id.org/arco/ontology/context-description/hasAcquisition> ?acq.
?acq rdfs:label ?labelacq; <http://www.w3.org/2008/05/skos#altLabel> ?acquisizione.
OPTIONAL {?acq <https://w3id.org/arco/ontology/core/hasType> ?type. ?type rdfs:label ?tipoAcquisizione}
} order by ?opera ?labelacq
